30项改变,近70个调整!赢定2020教学能力大赛,你必须知道这些
近日,教育部职业教育与成人教育司发布了《关于举办2020年全国职业院校技能大赛教学能力比赛的通知》,要求各代表队在2020年10月10日前,按要求完成所有参赛作品材料的网上提交工作。《2020年全国职业院校技能大赛教学能力比赛方案》与2019年相比,发生了30项改变,近70处调整。
事实上,起始于2010年的全国职业院校信息化教学大赛,于2018年调整为全国职业院校技能大赛教学能力比赛。在平稳过渡的基础上,2019年教学能力比赛已做了较大幅度的调整:
不再接受教师个人报名参赛,明确“考察2~4人教学团队”的综合素质、专业化水平和创新能力,助力打造高水平、结构化教师教学创新团队
首次整合设置为一个“新赛项”,要求参赛教学团队针对某门课程中部分教学内容完成教学设计、实施课堂教学、进行评价反思,要求进入决赛现场再完成讲解设计、模拟授课、回答提问,以更加全面、更加真实地综合评价教师的教学能力
要求公共基础课程作品不少于12学时连续、完整的教学内容,专业课程作品不少于16学时连续、完整的教学内容
2020年,《方案》落细落实,比之2019年,做出了多达17项调整,每项中又包含许多细节变动。
教学团队应落实职业教育国家教学标准,对接职业标准(规范),关注有关产业发展新业态新模式,对接新技术、新工艺、新规范,依据学校专业人才培养方案和实施性课程标准,选取参赛教学内容,进行学情分析,确定教学目标,优化教学过程,合理运用技术、方法和资源等组织课堂教学,进行教学考核与评价,做出教学反思与诊改。教学实施应注重实效性,突出教学重难点的解决方法,实现师生、生生的全面良性互动,关注教与学全过程的信息采集,并根据反映出的问题及时调整教学策略。实训教学内容应基于真实工作任务、项目及工作流程、过程等,注重通过教师规范操作与有效示范培育精益求精、追求卓越的职业精神。
重点考察教学团队(2—4人)针对某门课程中部分教学内容完成教学设计、实施课堂教学、评价目标达成、进行反思改进的能力。
1.教学内容。立足教学质量的整体提升,落实职业教育国家教学标准,对接职业标准(规范)、职业技能等级标准等,关注有关产业发展新业态、新模式,结合专业特点,全面推进课程思政建设,寓价值观引导于知识传授和能力培养之中,有机融入劳动教育、工匠精神、职业道德等内容。实训教学内容应基于真实工作任务、项目及工作流程、过程等。
2.教学设计。依据学校实际使用的专业人才培养方案和课程标准,选取参赛教学内容,进行学情分析,确定教学目标,优化教学过程,合理应用技术、方法和资源等组织教育教学,进行考核与评价,持续开展教学诊断与改进。专业课程应基于工作任务进行模块化课程组织与重构,采用强化能力培养的项目化教学等行动导向教学方法。
3.教学实施。教学实施应注重实效性,突出教学重难点的解决方法和策略,实现师生、生生的深度有效互动,关注教与学全过程的信息采集,并根据反映出的问题及时调整教学策略,注重合理使用国家规划教材。专业课程应积极使用新型活页式、工作手册式教材,引入典型生产案例;实训教学应运用虚拟仿真、虚拟现实和增强现实等信息技术手段以及教师规范操作、有效示教,提高学生基于任务(项目)分析问题、解决问题的能力,培育学生的职业精神。
4.教学应变。要高度重视、积极应对新冠肺炎疫情给教育教学带来的影响,落实“停课不停学”要求,及时调整教学策略、组织形式和资源提供等,总结疫情防控期间线上教学经验,推动创新、完善线上线下混合式教学方式,更好适应“互联网+”时代的教育生态。
高职专业课程一组:参赛作品应为专业基础课程或专业核心课程中不少于16学时连续、完整的教学内容;
高职专业课程二组:参赛作品应为专业核心课程中不少于16学时连续、完整的教学内容,其中必须包含不少于6学时的实训教学内容。职业学校专业(类)顶岗实习标准中的实习项目工作任务也可参赛。
高职专业课程一组:参赛作品应为专业基础课程或专业核心课程或专业拓展课程中不少于16学时连续、完整的教学内容。
高职专业课程二组:参赛作品应为专业核心课程或专业拓展课程中不少于16学时连续、完整的教学内容,其中必须包含不少于6学时的实训教学内容。职业院校专业(类)顶岗实习标准中的实习项目工作任务也可参赛。37个代表队在组织省级比赛的基础上,推荐中职组、高职组各12件参赛作品:
中职公共基础课程组限额3件;
中职专业技能课程一组限额6件;
中职专业技能课程二组限额3件。
高职公共基础课程组限额2件;
高职专业课程一组限额7件;
高职专业课程二组限额3件。
2020年
参赛作品及材料
2019年
教学团队选取某门课程在一个学期中符合要求的教学任务作为参赛作品,完成教学设计,组织实施课堂教学。教学内容应符合教育部印发的职业教育国家教学标准中的有关要求,并对接新技术、新工艺、新规范,涉及1+X证书制度试点的专业,还应对接有关职业技能等级标准。教材选用应符合教育部有关规定。鼓励提交1+X证书制度试点和高职扩招有关专业的参赛作品。
2020年
教学团队选取某门课程在一个学期中符合要求的教学任务作为参赛作品,完成教学设计,组织实施课堂教学。教学内容要符合教育部印发的职业教育国家教学标准中的有关要求,公共基础课程教学内容应突出思想性、注重基础性、体现职业性、反映时代性;专业(技能)课程教学内容应对接新技术、新工艺、新规范。教材的选用和使用必须遵照《职业院校教材管理办法》等文件规定和要求。鼓励推荐落实中职公共基础课程标准、体现课程思政和劳动教育要求、推进1+X证书制度试点和中外合作办学、针对高职扩招生源特点实施教学、实施线上线下混合式教学效果良好的参赛作品。
参赛作品材料包括实际使用的教案、3—4段课堂实录视频、教学实施报告,另附参赛作品所依据的实际使用的专业人才培养方案和课程标准。
比赛方法
2019年
根据报名情况分为若干评审组。各评审组均采取先网络初评后现场决赛的方式进行。网络初评时,评审参赛作品材料,确定入围现场决赛的作品,初定拟获得三等奖的作品。现场决赛时,教学团队按抽签顺序在参赛作品范围内随机抽定1学时的教学内容,在备赛场所限时完成准备,然后进行现场讲解和模拟实际教学,并回答评委提问。根据参赛作品材料评审、教学团队现场展示和答辩情况,确定比赛成绩。
2020年
根据报名情况分为若干评审组。各评审组均采取先网络初评后组织决赛的方式进行。网络初评时,评审参赛作品材料,确定入围决赛的作品,初定拟获得三等奖的作品。决赛时,教学团队介绍教学实施报告、针对抽选教案中的自选内容进行无学生教学展示、回答评委提问。评审参赛作品材料和教学团队现场表现,确定比赛成绩。如因疫情影响,决赛有关安排另行通知。
奖励办法
1.单项奖。各评审组分别设置一、二、三等奖,占本组参赛作品总数的10%、20%、30%,一、二等奖根据现场决赛成绩排序确定,三等奖根据网络初评得分排序确定。执委会组织对参赛作品的专业备案、课程设置、实际教学等情况进行资格审核,通过资格审核的参赛作品方可获奖。
2020年
1.单项奖。坚持宁缺毋滥原则,各评审组分别设置一、二、三等奖,不超过本组参赛作品总数的10%、20%、30%,一、二等奖根据决赛成绩排序确定,三等奖根据网络初评得分排序确定。比赛执委会组织对参赛作品的专业备案、课程设置、实际教学、教学团队成员身份等情况进行资格审核,通过资格审核的参赛作品方可获奖。
2.团体奖。综合省级比赛组织情况、全国比赛参赛情况、参赛作品和成员资格审核情况、参赛作品获奖情况等因素,评定最佳组织奖9个、最佳进步奖3个。
报名方式与要求
2019年
2.参赛对象一般应为职业院校在职教师。每个教学团队由实际承担参赛课程或相关课程教学(含实习指导)、教研任务的教师组成,不直接实施课堂教学的团队成员不超过1人。
3.“三区三州”职业院校教学团队可引进1名东西协作职业院校教师作为团队成员参赛。除公共基础课程组外,每个教学团队可吸收1名团队学校聘用的企业兼职教师作为团队成员参赛。各代表队可在本区域范围内跨校联合组建教学团队参赛,中等职业学校、高等职业学校不得混合组队参赛。
4.教学团队成员所在学校均须开设参赛作品教学内容所属的专业(须在教育部备案)和课程,成员须实际承担有关教学或教研任务。
9.比赛执委会不接受教学团队单独报名和资料上传。各代表队应认真做好审核工作,核对参赛作品的准确性、真实性和有效性,如所在学校相关专业、课程开设情况,教学团队成员身份、参赛教师实际授课情况,以及省级比赛遴选情况等,并检查参赛作品材料是否泄露信息。
2020年
2.参赛对象应为职业院校在职教师,学校正式聘用的企业兼职教师可按要求参加专业(技能)课程组的比赛。每个教学团队由实际承担参赛课程或相关课程教学(含实习指导)任务的教师组成。
3.各代表队可在本区域范围内跨校联合组建教学团队参赛,中等职业学校、高等职业院校不得混合组队参赛。除公共基础课程组外,每个教学团队可吸收1名学校聘用的企业兼职教师作为团队成员参赛。纳入《职业教育东西协作行动计划(2016-2020年》结对关系的受援方职业院校教学团队可引进1名援助方的职业院校教师作为团队成员参赛。
5.教学团队成员所在学校均须在近2年内实际开设参赛作品教学内容所属的专业(须依规在教育行政部门备案)和课程,成员须实际承担有关教学任务。
10.比赛执委会不接受教学团队单独报名和材料上传。各代表队应认真做好审核工作,核对专业备案、人才培养方案网上公示、课程开设、授课班级人数、教学团队成员身份、实际授课、省级比赛遴选等情况,并附相关佐证材料;同时,认真检查参赛作品材料是否泄露信息。参赛作品及教学团队成员的真实性、准确性等方面出现的问题,由所在代表队负责核查、反馈。
新增内容
获得2019年全国职业院校技能大赛教学能力比赛一等奖的教学团队全部成员不能报名参赛;获得二等奖的教学团队需要调整成员方能报名参赛(原4人团队至少调整两名成员;原3人团队至少调整一名成员,并可以再新增一名成员;原2人团队可以保留两名成员,但至少新增一名成员)。鼓励国家级和省级的教学名师、教学创新团队负责人、教学成果奖主持人以及具有正高级专业技术职务的优秀教师报名参赛。
欢迎社会各界对违背职业教育规律和客观实际、以虚假教学内容或虚假师生身份参赛、基本依靠校外公司打造包装等行为予以监督,一经核实,取消其参赛资格、比赛成绩以及所在代表队团体奖评奖资格(奖项评出后发现的,依规追回奖项),减少代表队下一年参赛名额,暂停参赛教学团队所在学校下一年的参赛资格,并通报全国职业院校技能大赛组织委员会,责成省级教育行政部门依据有关规定严肃处理。
总体来看,《2020年全国职业院校技能大赛教学能力比赛方案》中,思政教育地位更高,突出时代性;强调线上线下混合式教学方式,突出人才培养方式改革;注重对成员资格审核(实际承担有关教学任务),并首次明确提出基本依靠校外公司打造包装等行为予以监督,突出真实性;结合2019年中高职教师基础数据对各代表队参赛限额进行大刀阔斧的改革,突出差异性公平。
而这些也同样被细化体现在大赛参赛作品材料及现场决赛有关要求中,要求课程标准具体到某一班级授课计划表,突出真实性;明确参赛视频在实际教学(含顶岗实习)场所拍摄、参与教学的应是授课班级的全体学生,决赛现场进行无学生教学展示,突出实践性;提出疫情防控期间不具备现场授课条件的,课堂实录视频应真实反映师生开展线上教学的实际情况,突出规范性与公平性。
以下为《2020年全国职业院校技能大赛教学能力比赛参赛作品材料及现场决赛有关要求》,加粗加橙色内容为调整事项,务必聚焦!
所有文档材料均要求规范、简明、完整、朴实,以PDF格式提交,每个文件大小不超过100M。
(一)参赛教案
教学团队根据提交的专业人才培养方案和课程标准,选取该课程在一个学期中符合规定的教学任务作为参赛作品,撰写实际使用的教案。教案应包括授课信息、任务目标、学情分析、活动安排、课后反思等教学基本要素,设计合理、重点突出、规范完整、详略得当,能够有效指导教学活动的实施,应当侧重体现具体的教学内容及处理、教学活动及安排。原则上每份教案的教学内容不超过2学时,实践性教学环节的教学内容可以不超过4学时。每件参赛作品的全部教案按序逐一标明序号,合并为一个文件提交。
(二)教学实施报告
教学团队在完成教学设计和实施之后,撰写1份教学实施报告。报告应梳理总结参赛作品的教学整体设计、教学实施过程、学习效果、反思改进等方面情况,突出重点和特色,突出疫情防控期间线上教学的创新举措和成效,可用图表加以佐证。中文字符在5000字以内,插入的图表应有针对性、有效性,一般不超过12张。
(三)专业人才培养方案
教学团队提交学校实际使用的专业人才培养方案。专业人才培养方案应按照《教育部关于职业院校专业人才培养方案制订与实施工作的指导意见》(教职成〔2019〕13号)和《关于组织做好职业院校专业人才培养方案制订与实施工作的通知》(教职成司函〔2019〕61号)有关要求修订完善。参赛内容为公共基础课程的,只需提交实际开设该课程的其中一个专业的人才培养方案;跨校组建的教学团队,只需提交团队中某一成员所在学校的专业人才培养方案。
(四)课程标准
教学团队提交参赛作品实际使用的课程标准。课程标准应按照专业人才培养方案,依据职业教育国家教学标准体系中的相关标准要求,科学、规范制定,说明课程性质与任务、课程目标与要求、课程结构与内容、课程实施与保障、授课进程与安排等。多个授课班级只需提交其中一份附有某一班级授课计划表的课程标准;跨校组建的教学团队,只需提交团队中某一成员所在学校的课程标准。
教学团队成员按照教学设计实施课堂教学(含实训、实习),录制3—4段课堂实录视频,原则上每位团队成员不少于1段,应在实际教学(含顶岗实习)场所拍摄,参与教学的应是授课班级的全体学生(按照课程标准、教学实际等情况设计实施分班教学的需有专门说明)。课堂实录视频每段时长8—15分钟,总时长控制在35—40分钟;每段视频可自行选择教学场景,应分别完整、清晰地呈现参赛作品中内容相对独立完整、课程属性特质鲜明、反映团队成员教学风格的教学活动实况。中职专业技能课程二组、高职专业课程二组参赛作品的视频中须包含不少于2段反映团队成员关键技术技能教学操作与示范的教学实况。
疫情防控期间不具备现场授课条件的,课堂实录视频应真实反映师生开展线上教学的实际情况。
课堂实录视频须采用单机方式全程连续录制(不得使用摇臂、无人机、虚拟演播系统、临时拼接大型LED显示屏等脱离课堂教学实际、片面追求拍摄效果、费用昂贵的录制手段),不允许另行剪辑及配音,不加片头片尾、字幕注解,不得泄露地区、学校名称。采用MP4格式封装,每个文件大小不超过200M。每段视频文件以“教案序号+教学活动名称”分别命名。
视频录制软件不限,采用H.264/AVC(MPEG-4 Part10)编码格式压缩;动态码流的码率不低于1024Kbps,不超过1280Kbps;分辨率设定为720×576(标清4:3拍摄)或1280×720(高清16:9拍摄);采用逐行扫描(帧率25帧/秒)。音频采用AAC(MPEG4 Part3)格式压缩;采样率48KHz;码流128Kbps(恒定)。
(一)赛前准备
1.入围决赛的教学团队赛前一天报到并熟悉赛场,抽签决定场次。
2.决赛当天,教学团队按抽签顺序进入备赛室,在参赛作品范围内随机抽定两份不同教案,自选其中部分内容进行准备。
3.教学团队在备赛室可利用自带资源与网络资源进行准备(现场提供网络服务),限时30分钟。
(二)内容介绍与教学展示
1.教学团队按时进入比赛室,首先简要介绍教学实施报告的主要内容、创新特色;然后由两名参赛教师分别针对所抽定的两份不同教案中的自选内容进行无学生教学展示(如,新知讲解、示范操作、学习结果分析、课堂教学小结等),教学展示应符合无学生教学情境。
2.介绍教学实施报告时间不超过6分钟,两段无学生教学展示合计时间12—16分钟。期间另外安排换场准备,用时不超过5分钟。
(三)答辩
1.评委针对参赛作品材料、教学实施报告介绍和无学生教学展示,集体讨论提出3个问题(包括参赛作品所涉及的学科、专业领域的素质、知识、技能等)。评委讨论时教学团队回避。
2.教学团队针对屏幕呈现的问题(评委不再复述或解读、可以事先指定答题者),逐一回答并阐述个人观点(可以展示佐证资料),时间不超过8分钟(含读题审题),在时间允许的情况下,评委可以追问。
知己知彼,百战不殆。作为参赛选手,既要熟读参赛要求,规避失分点;更要读懂评分指标,掌握得分点。
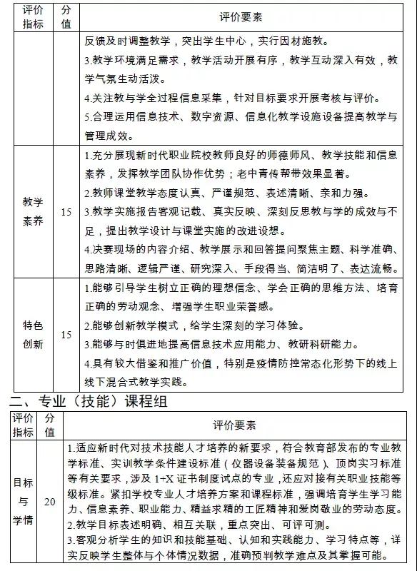
2020年,《评分指标》要求思政课程按照“八个相统一”要求扎实推进创优建设;深入挖掘课程思政元素,有机融入课程教学;具有较大借鉴和推广价值,特别是疫情防控常态化形势下的线上线下混合式教学实践等。




突出时代性,凸显公平性,强调规范性,关注持续性,教学能力比赛被赋予了更多的意义。
这是一场该赢的比赛,赢下的不仅是奖杯,更是中国职业教育教学的发展方向,更是中国特色职业教育的创新之路!
上一篇:邓云锋:为实现职教现代化打造山东样板
下一篇:【征订】教育部召开深入学习习近平总书记关于教育的重要论述座谈会